
1.工業數據采集是什么?
數據采集是將各種信息傳感設備通過網絡結合起來,實現任何時間、任何地點,人、機、物的互聯互通。數據采集的主要的作用是:
1)“翻譯官”:不同程序語言的設備數據通過協議解析“翻譯”為上層系統(如MES)可直接獲取應用的數據;
2)“聯絡官”:實現上層系統決策指令下達到設備,設備生產過程產生的數據上傳到上層系統。
“數據采集“在智能制造建設中起到的是數據采集翻譯及任務指令聯絡的作用:
數據采集對象是什么?
2.工業數據采集的價值和影響
2.1 “工業數據采集”為何重要?
市場競爭倒逼企業裝備與運營模式的升級,數據是關鍵。因此企業數據意識越來越強,倒逼IT與OT數據的深度融合。而“工業數據采集”是企業獲取底層裝備OT數據的必要技術手段,是“數據驅動業務”閉環的基礎。因此,工業數據采集在智能制造中扮演著至關重要的角色,無處不在、無所不及,是實現智能制造目標不可或缺的關鍵技術之一。

2.2 數采應用場景及價值
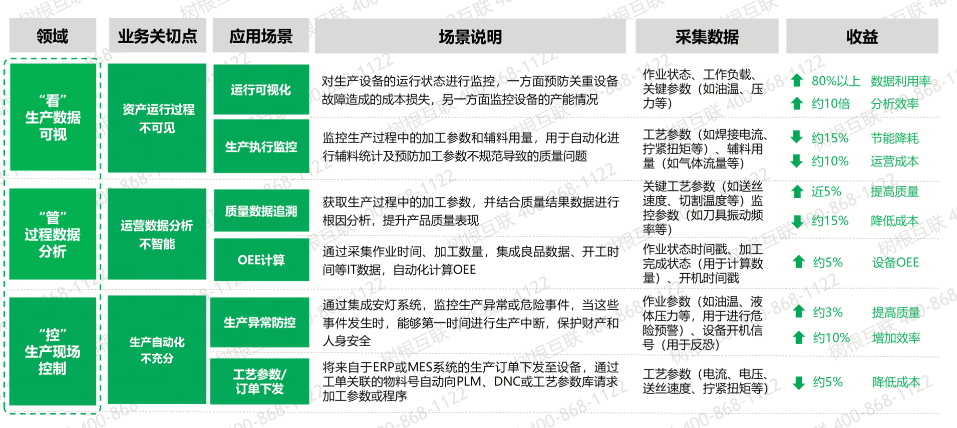
工業數據采集在制造業中的應用場景與價值包括:
1)運行監控:通過對工廠設備、系統的運行狀態進行實時數據采集,可以準確了解生產線的運行狀況,及時發現和處理問題。
2)效率提升:通過分析采集的數據,可以發現生產過程中存在的瓶頸,優化工藝流程,提高生產效率。
3)質量控制:工業數據采集可以實時監控生產過程,通過數據分析,可以實現產品質量的實時監控和控制,提高產品的合格率。
4)成本降低:通過工業數據采集,對生產過程中的能耗、物料消耗等進行監控,有助于企業節能降耗,降低成本。
5)預測維護:采集的數據可以用于分析設備的運行狀態,預測可能出現的故障,實施預防性維護,避免因設備故障造成的生產停滯。
6)數據驅動決策:對工業數據進行深入分析,可以為企業的戰略決策提供數據支持,提高企業決策的科學性和準確性。
總體來講,主要包括“看”“管”“控”三大領域,其應用場景及價值概覽如下:
3.樹根科技的"工業數據采集"解決方案
根云-工業連接平臺是面向廠內生產制造環節的數據采集系統,集數據采集、數據計算、數據存儲、數據轉發、異常監控等功能于一體的綜合數據采集平臺。產品架構如下:
針對西門子、發那科、施耐德、ABB等主流設備生產廠商、PLC,DCS、CNC這些主流的工業協議,樹根都已經完成了適配,具有豐富的接入經驗。另外對于獲取第三方網關的能力,從而快速實現私有工業協議的接入,樹根也具有較多的實踐案例:
根云-工業連接產品分為3種產品規格和形態:
設備接入與數據采集方式:
不同規格的適用場景
3.3 產品優勢
1)三一集團數采項目
2)長城汽車數采項目
3)國內某精密機械公司設備數采項目
4)國內某汽車發動機工廠IoT項目

3.樹根科技的"工業數據采集"解決方案
3.1 樹根“工業連接”產品介紹
根云-工業連接平臺是面向廠內生產制造環節的數據采集系統,集數據采集、數據計算、數據存儲、數據轉發、異常監控等功能于一體的綜合數據采集平臺。產品架構如下:

針對西門子、發那科、施耐德、ABB等主流設備生產廠商、PLC,DCS、CNC這些主流的工業協議,樹根都已經完成了適配,具有豐富的接入經驗。另外對于獲取第三方網關的能力,從而快速實現私有工業協議的接入,樹根也具有較多的實踐案例:

產品功能:
1)設備管理
構建可重用的設備對象模型
支持可視化、可配置、可計算和全量模型,可批量編輯設備及點位,具備一拆多和多合一的復合物功能。
2)數據計算
構建可重用的計算模型
支持數據讀取、計算轉換、跨設備計算、預制計算規則,高并發提供單設備或跨設備數據預處理。
3)多路轉發
無縫對接平臺和數據庫
支持多通道、多途徑數據轉發,北向支持多個應用端同時連接。
4)協議管理
構建工業協議對象
支持協議管理和程序升級,具備開放的二次協議開發功能。
5)數據服務
保證數據實時性、可靠性
支持斷點續傳、工況監控,防止核心數據丟失,保證業務數據安全。
6)系統管理
保證系統可靠性、維護性、可追溯性
支持雙擊熱備、進程管理、日志管理,可對多個工業連接實例進行監控并及時提報異常。
產品特性:
1)豐富的北向接口,支持與第三方系統的集成
2)與根云平臺無縫對接
3)支持函數計算、四則運算、邏輯運算
4)超過140種工業協議,覆蓋智能制造全場景的數采
根云-工業連接產品分為3種產品規格和形態:

設備接入與數據采集方式:

不同規格的適用場景
3.3 產品優勢樹根“工業連接”產品核心優勢如下:
1)連接能力
支持超140種工業協議,覆蓋智能制造全場景,包括CNC、PLC、激光切割機等離子切割機、焊機、AGV、機器人、擰緊機等;
提供便捷的交付方式,包括點位模板、點表庫、點位自動獲取等;
支持毫秒級高頻數據采集;
提供協議開發SDK,用戶可自定義協議開發。
2)轉發能力
支持與根云平臺的無縫對接,便捷使用根云平臺服務
支持基于MQTT協議的第三方平臺對接
支持OPCUAServer
支持基于RestfulApi的數據訪問
支持WebPUSH的第三方數據推送
支持數據轉存
3)兼具可靠性和安全性
大容量本地緩存及系統高可用
加密傳輸保證數據安全
按鈕級功能權限的控制
管理權限和業務權限分離
4)大離散行業的最佳實踐
具備豐富的離散行業Know-How及資產沉淀
擁有大量的高價值數字化業務場景落地
5)自主可控與運營保障
自主研發,擁有專業高效的研發團隊
工業協議覆蓋面愈發全面,更好應對日益升級的技術協議
具備完善的客戶成功運營保障機制
提供完善的產品售前培訓體系
6)客戶體驗高“性價比”
具備多種設備的接入能力
一次付費授權根連產品全部采集能力
對于同類設備置換,授權費用更低
1)三一集團數采項目

2)長城汽車數采項目

3)國內某精密機械公司設備數采項目

4)國內某汽車發動機工廠IoT項目

了解更多產品


400-868-1122
根云工業互聯網平臺

返回



















